硬件基础服务
软性基础服务
软性增值服务
硬件基础服务说的实在点,就是办公空间,这一块不多说,有很多搞的很好的案例
软性基础服务 公司注册、法律咨询、财务咨询、人力资源咨询、知识产权管理、政府政策申报等。
这类服务一般市场上都有成熟的第三方机构在服务,所以孵化器要做的就是筛选性价比高、响应速度快的机构给到客户公司。
软性增值服务 包括两块:产品咨询、商业咨询。
产品咨询包括:产品形态、目前功能、用户数、用户反馈、下一版功能、产品团队情况等。产品咨询的目的:孵化器协助创业企业一起,做出用户真正需要的产品和服务。
商业咨询包括:产品推广、下轮融资。商业咨询的目的:孵化器协助创业企业一起,实现产品和服务的推广和商业化。
这部分的服务工作,需要孵化器运营人员自己来做,而且需要团队成员有较强的行业经验积累和人脉关系。在形式上和行业研究很相似,在业务上和咨询公司很相似。
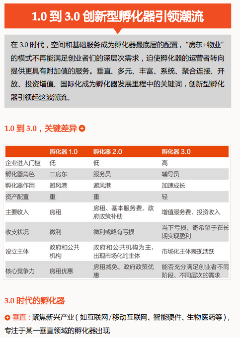
1959年,美国纽约贝特维亚。商人约瑟夫·曼库索(Joseph Mancuso)做出一个决定,将自己管理的一幢85万平方英尺的多层综合大楼分隔成小单元,出租给不同的小企业,并向承租企业提供融资、咨询等服务来促进它们的成长。此后5年,这个被称作贝特维亚工业中心的地方成功创造出了数以千计的就业机会。从大楼内一家养鸡企业活蹦乱跳的小鸡中得到灵感,曼库索将这种经营模式命名为"企业孵化器",于是,贝特维亚工业中心成为世界上第一个孵化器。此后,孵化器模式逐渐从美国扩展到全球各地。1987年,武汉东湖诞生了中国第一个企业孵化器。50多年过去了,虽然孵化器在语义上保持了相对的稳定性,但是,无论在美国还是在中国,孵化器的设立主体、实际运作模式等都发生了巨大的变化,从1.0步入了3.0的时代。我们能看到,最近一年,伴随"大众创业,万众创新"的热浪,创投界设立孵化器的热情甚为高涨,使得孵化器在数量上急剧扩张:孵化器的市场繁荣期来了。
繁荣期也往往是鱼龙混杂的时候。站在媒体的角度,推出"2015最值得关注的创新型孵化器"榜单及"多元共生:孵化器3.0时代"小报告,为处在创业生态系统两端的创业者和投资者提供有价值的参考。
对效率和效益的考察集中在五个方面:孵化企业的估值、存续情况、后续获得融资的能力以及退出案例数量和收入。此外,创业邦研究中心还关注了孵化器的知名度、创业服务能力、资源整合能力、合作伙伴关系、投资者和创业者反馈、空间规模和投资孵化规模等指标项。



投资布局前移,对优质创业项目的争夺促使投资人/投资机构提早布局科技企业巨头步入成熟期,重视自身生态体系构建,“投资+孵化”成为选择全球范围内信息差距缩小,国外成功的创新型孵化模式变得易于了解和复制创新型孵化器对专业化的要求较高,而对资产的要求相对较轻政策支持创新创业,鼓励创业服务供给
3.0的本质创新创业的环境和载体
孵化器不是由单一要素构成的,3.0时代的创新型孵化器尤其如此。除了空间场地、基础服务等标准配置,它还需要配置品类繁多的增值服务来吸引创业者。在这个过程中,孵化器发挥了资源配置的作用,并且它也在验证着创业最重要的要素资源是什么。对要素资源的不同选择常常会孕育出不同模式的孵化器,但只有那些深刻理解要素资源,深刻理解创业者需求的创新型孵化器,才有可能在创业潮中走得足够远。此外,最初的孵化器往往由政府设立,这使它们的服务目的常常出于行政指令而非市场选择出来的需求,所以它们能够刺激创新,但是后续乏力;进入3.0时代,孵化器市场化运作的趋势越来越明显,对回报也提出了要求。“投入—产出—回报—投入”,这使得3.0时代的创新型孵化器更有可能塑造出创新创业的环境,成为创新创业的载体。
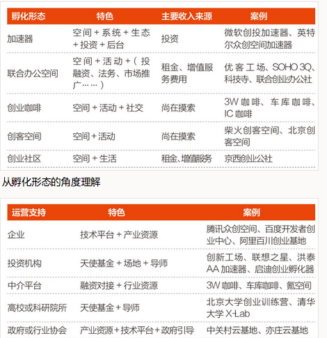
从运营支持的角度理解
从运营支持的角度理解
重磅入局者:BAT+京东





